MuseumPal

Storie che arrivano ovunque

Il museo si racconta in modo nuovo: un viaggio fatto di avventure interattive e quiz, per imparare esplorando.

Vuoi volare insieme ai Dioscuri o entrare nel tempio segreto?

MuseumPal

Come funziona

Museum Pal è uno strumento di progettazione di storie interattive creato su misura per i musei.

Il nostro obiettivo è quello di aiutare gli operatori didattici a realizzare laboratori a distanza semplici nella forma, complessi nei contenuti, facili da scrivere e replicare.

Abbiamo puntato sulle storie interattive a bivi: Museum Pal permette a musei e istituzioni culturali di creare percorsi educativi personalizzati, capaci di stimolare la curiosità e l’apprendimento attraverso il gioco e la scelta autonoma.

L’utente diventa il protagonista di una narrazione dinamica progettata e validata direttamente dagli operatori didattici: ogni decisione schiude relazioni e apre nuove strade da esplorare.

Provalo

Ecco un esercizio sviluppato insieme al Parco Archeologico del Colosseo.

IL TEMPIO DEI CÀSTORI

AI al servizio degli operatori didattici museali

MuseumPal usa l’intelligenza artificiale, integrata nell’interfaccia di scrittura. ma solo per quello che serve. Il nostro progetto ha puntato innanzitutto a chiarire quali sono i domini di conoscenza da non delegare alle automazioni: le analisi dei pubblici, la definizione degli obiettivi didattici, la scrittura creativa e la validazione scientifica dei contenuti.

L’AI di MuseumPal fa tutto il resto: crea trame e narrazioni, e le popola a partire da documenti preesistenti; forma alberi di scelte e relazioni tra contenuti; suggerisce formati popolari come quiz, avventure, viaggi nel tempo. Non solo: Museum Pal crea percorsi interattivi realmente basati sulle esigenze dei pubblici, sugli obiettivi didattici e sui contenuti museali specificati dagli operatori. 

In questo modo, il processo creativo diventa più semplice e veloce, garantendo al contempo esperienze educative di alta qualità e sempre originali.

MuseumPal è costruito su Elevate, lo strumento di Delta Informatica per progettare contenuti educativi. 

The Zork Moment

La nostra AI crea tutto quello che tu sapresti fare meglio, se fossi una macchina. Ma non lo sei, per fortuna dei tuoi pubblici.

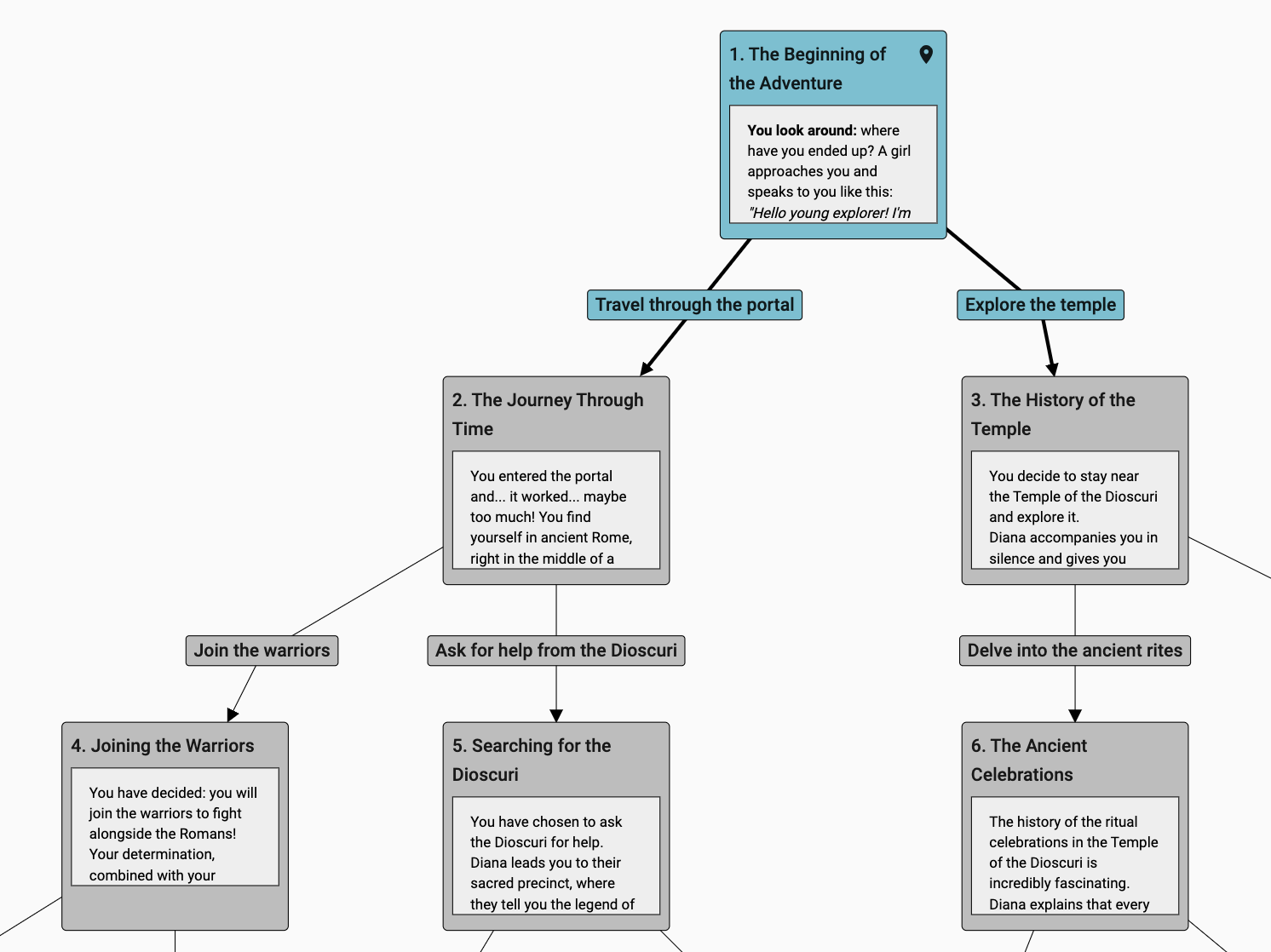
Albero di scelte dei frammenti di una storia interattiva di Museum Pal

Museum Pal è un prototipo, su misura per i musei:

Ha ricevuto lettere di sostegno da parte dei dipartimenti educazione del Parco Archeologico del Colosseo e del Mart, Museo di Arte Moderna e Contemporanea di Trento e Rovereto.

Next Generation EU
Finanziato attraverso
i fondi del bando TOCC con CUP C97J23000430008 e COR 15907724

Ti interessa parlarne?

Scrivici a hello@machineria.it